Breadcrumbs

Betriebliches Eingliederungsmanagement

Das BEM Modul soll die Personalabteilung bei der Identifizierung von Mitarbeitenden unterstützen, die aufgrund Ihrer Anzahl an Krankheitstagen Anspruch auf ein BEM Verfahren haben.  Für all diese Mitarbeitenden können auf einfache Weise Einladungen und Erinnerungen zu Gesprächen erstellt werden. GisboTimer überwacht die Fristen und bietet alle Schritte in einer Maske an.  

Zwei Kategorien geltender Krankheitsphasen: 

→ mindestens 6 Wochen am Stück 

→ nicht zusammenhängend insgesamt 30 Tage im Jahr (ohne Wochenende) 


Verwendung des BEM Moduls 

Die BEM Maske, zu finden im Menübereich Personal, listet die Mitarbeitenden auf, die den BEM Kriterien entsprechen. Jeder neue und unbearbeitete Fall erhält zunächst den Status „offen“, welcher zeigt, dass Anspruch auf ein BEM Verfahren besteht, jedoch noch keine Einladung verschickt wurde.  


image-20250324-124833.png
Abb. 1: Betriebliches Eingliederungsmanagement (BEM)


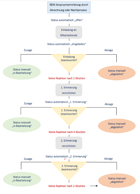
BEM Fälle können anhand ihres Status gefiltert werden:  

  • „offen“: Es ist noch keine Einladung erfolgt, sie kann erstellt werden 

  • „eingeladen“: Einladung wurde erstellt, wenn Druckdatum älter als 15 Tage, kann die 1. Erinnerung erstellt werden 

  • „1. Erinnerung“: 1. Erinnerung wurde erstellt, wenn Druckdatum älter als 4 Wochen, kann die 2. Erinnerung erstellt werden 

  • „2. Erinnerung“: 2. Erinnerung wurde erstellt 

  • „in Bearbeitung“: Button „BEM-Einladung angenommen“ wurde betätigt 

  • „angelehnt“:  Button „BEM abgelehnt“ wurde betätigt 

  • „beendet“: Button „BEM-Fall beendet“ wurde betätigt 


image-20250324-125010.png
Abb. 2: Übersicht über die Entscheidungspfade

Die rechte Hälfte sieht wie folgt aus und beinhaltet folgende Informationen (siehe Abb. 3):

bem.png
Abb. 3: Betriebliches Eingliederungsmanagement - Rechte Maskenhälfte Status “1. Einladung”


Die folgende Abbildung stellt die rechte Hälfte der Maske “Betriebliches Eingliederungsmanagement” dem Abschlussblatt gegenüber um aufzuzeigen, welche Informationen relevant für das Ausfüllen des Abschlussblatts sind und wo diese zu finden sind.

bem2.png
Abb. 4: Betriebliches Eingliederungsmanagement - Abschlussblatt

Die Auswertungsmaske des betrieblichen Eingliederungsmanagements lässt sich nach Jahr und gewünschter Organisationseinheit filtern und zeigt die Anzahl aller, in der entsprechenden Organisationseinheit versendeten Einladungen, wie auch die Anzahl der darin umgesetzten Maßnahmen. Am unteren Ende der Maske werden neben einem “Export”-Button zusätzlich noch die Anzahl der geführten Informations- wie auch Präventionsgespräche aufgezeigt.

bem3.png
Abb. 5: Betriebliches Eingliederungsmanagement - Auswertung